南宁桑拿品茶论坛入口,西安耍耍品茶网,成都品茶工作室联系电话
首页
关于我们
产品中心
新闻中心
工程案例
技术资料
联系我们
首页
>
迪砂抛丸器
产品分类
抛丸机
标准型抛丸机
钢板预处理
不锈钢带抛丸
残极抛丸机
移动抛丸机
抛丸器
除尘器
吸丸机
抛丸机配件
除尘器配件
新闻资讯
抛丸机操作规程
抛丸器维护常识
残极抛丸清理机基本性能介绍
不锈钢带抛丸清理机
吸丸机是个什么设备
有机废气处理方法有哪些
抛丸器
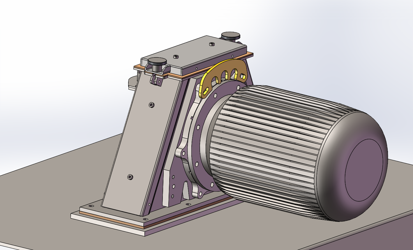
迪砂抛丸器
作者:
青岛恒辉机械有限公司
发布时间:2023-04-19 13:23:01
抛丸器功率30-55kw,电机直驱,转速2900转/分钟,抛丸量每分钟可达900kg/min,抛射速度80m/s,明显提高抛丸效率,抛丸器内的耐磨件采用工具钢锻造精加工,经过真空炉特殊热处理,叶片寿命2000小时以上,从生产效率上、维修故障率上,节省很多人力、物力成本
上一个:
90kw抛丸器
下一个:
返回列表
新闻资讯
抛丸机操作规程
抛丸器维护常识
残极抛丸清理机基本性能介绍
不锈钢带抛丸清理机
吸丸机是个什么设备
有机废气处理方法有哪些
友情链接:
首页
公司简介
产品中心
新闻中心
荣誉资质
行业资讯
联系我们
青岛恒辉机械有限公司 电话:0532-88197189 手机:13606396189 邮箱:13606396189@126.com
地址: 青岛市黄岛区明关路729号 技术支持:
濮阳正云网络
首页
电话
手机
顶部
主站蜘蛛池模板:
邹平县
|
青田县
|
平南县
|
泽州县
|
增城市
|
枝江市
|
平舆县
|
庆云县
|
道真
|
巢湖市
|
易门县
|
濮阳市
|
丹棱县
|
城口县
|
溧阳市
|
赤水市
|
加查县
|
肇东市
|
陆川县
|
西充县
|
大冶市
|
江川县
|
抚顺市
|
红河县
|
崇明县
|
丹江口市
|
南充市
|
图木舒克市
|
新兴县
|
通城县
|
哈尔滨市
|
玛纳斯县
|
博湖县
|
中江县
|
平顺县
|
德化县
|
五河县
|
景谷
|
芜湖市
|
宣城市
|
明水县
|